Autodesk Fusion 360 for 3d printing

3D printing software

Quickly create physical prototypes to validate before manufacturing and build 3D printed parts using additive manufacturing in Fusion 360.

What is 3D printing?

What is 3D printing?

3D printing, also known as additive manufacturing, is a process that involves creating a physical object from a 3D CAD model. 3D printing is an additive process where layers of material are built up to create a 3D part.

3D printing with Autodesk Fusion 360

What is 3D printing software?

3D printing software is a computer program used to prepare 3d models for 3D printing. This software is to create or modify 3D designs and convert them into a format to be used on a 3D printer.

What is 3D printing software used for?

3D printing to create prototypes

Prototyping

3D printing is used to quickly create prototypes for visual aids, assembly mockups, and presentation models.

 


Create lightweight parts with 3D printing

Lightweighting parts

Fuel efficiency and emissions reductions are driving the need for lightweight parts with 3D printing in aerospace and automotive applications.

 


Enhance products with 3D printing

Functionally enhancing products

3D printing removes many of the constraints imposed by traditional manufacturing processes that prevent engineers from truly designing for optimal performance.

 


3D printing arteries

Medical research and treatment

Dr. Hannes Schwenke uses 3D printing and scanning to produce accurate models of patient organs to treat them more effectively.

 


3D printing plastic design

Plastics design

Generate 3D models, virtually test tolerances, and then push them from machining to production.

 


3D printed home

Affordable housing

Habitat for Humanity and PERI 3D Construction built the organization’s first 3D-printed home, reimagining what affordable housing may look like.

 


The benefits of 3D printing

Design flexibility

3D printing allows for the creation of highly complex and intricate designs that are challenging or impossible to achieve with traditional manufacturing methods.

Rapid prototyping

3D printing accelerates the product development process by enabling quick and cost-effective prototyping. Design iterations can be rapidly produced and tested, reducing the time and cost associated with traditional prototyping methods.

Cost-effective production

3D printing can be cost-effective for low-volume or customized production. It eliminates the need for expensive molds, tooling, and setup costs associated with traditional manufacturing methods.

 

Material waste reduction

Traditional subtractive manufacturing processes often generate significant material waste, as excess material is removed during machining. 3D printing is an additive process, where material is added layer by layer, resulting in minimal waste generation.

How to 3D print with Autodesk Fusion 360

How to 3D print with Autodesk Fusion 360

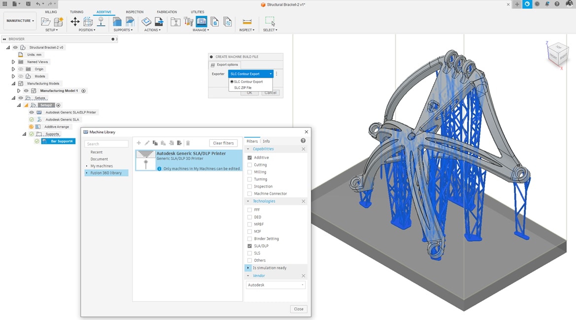
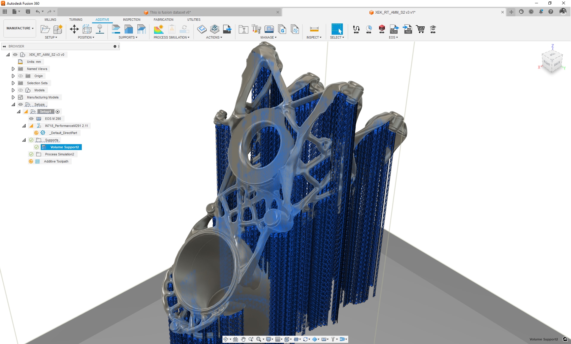
3D printing using Fusion 360 is as easy as it gets. Create a model within the Design workspace or open one of your existing designs. Switch to the Manufacture workspace and create an Additive setup. Choose your printer and print settings. Fusion 360 has the tools to automatically Orient and Arrange your parts within your 3D printer's build volume. If necessary, Fusion 360 can also generate support structures. Once your setup is finished, you can slice your models, and connect to your printer to start the printing process.

Autodesk Fusion 360 Additive Build Extension

Extend your 3D printing capabilities

The Fusion 360 Additive Build Extension allows you to quickly create subtractive finishing operations and machine precise features with high-quality surface finishes.

3D printing software

Cloud-based 3D CAD/CAM/CAE software for product design


Gain access to metal additive manufacturing functionality


3D printing tutorials

FFF and SLA/DLP Technologies

Learn how to prepare models for additive manufacturing using additive FFF (fused filament fabrication) and SLA (stereolithography) technologies.

 

Design for Additive Manufacturing

Learn how to design a model for additive manufacturing; starting with the basics of finding your way around Fusion 360 to creating and modifying designs.

 

Additive Build Extension

Learn how to prepare parts for additive manufacturing using MPBF (metal powder bed fusion) machines using the Fusion 360 Additive Build Extension.

 

3D printing resources

Check out this comprehensive guide to 3D printing and 3D modeling basics. Learn about important terminology, types of 3d printers, and how Fusion 360 can help.

 

3D printing and additive manufacturing may be synonymous terms at the surface level, but as the industry grows, additive manufacturing becomes more of an all-enveloping term.

 

Autodesk Fusion 360 makes 3D printing easy by providing an integrated CAD/CAM environment, an additive manufacturing extension, helpful add-ins, and more.

 

With the help of our internal sustainability team, we looked at different 3D printing infill types and gave each a sustainability ranking based on power consumption and material usage.

 

Look at the FFF (Fused Filament Fabrication) 3D printing process and ho changing your workflow could reduce your parts’ impact on the environment.

 

A look at three 3D printing apps to use with Fusion 360 to maximize your additive manufacturing capabilities, including a post configurator, an additive assistant, and more.

 

Get started with 3D printing using Autodesk Fusion 360

Frequently asked questions (FAQs)

What are the benefits of 3D printing?

3D printing is a rapid prototyping process, mass customizable manufacturing process, and a technology that enables the creation of complex geometries previously not possible through other manufacturing processes. It’s also a digital manufacturing technology that requires no tooling changes for revised parts, which means there’s no downtime between product revisions or manufacturing entirely new products.

Does Autodesk Fusion 360 include 3D printing functionality?

Yes, Fusion 360, has a dedicated additive manufacturing space, marrying design, engineering, simulation, and manufacturing all together.

How much does it cost to 3D print something?

3D printing a part is a combination of the material that you wish to use and the volume. Because 3D printing can output using a plethora of plastics and metals, the cost of a part can vary dramatically depending on what you are using. However, it can be more affordable per part than other processes.

How do you use CAD for 3D printing?

Fusion 360 is an excellent choice for creating CAD models for 3D printing. It allows you to create not only “prismatic” models such as gears or brackets, but it also allows you create more “organic” models using T-Splines, including characters, plants, and vehicles. You can use Fusion 360 to create and then edit your objects for 3D printing. Bring in models from other software and make modifications, such as de-featuring them by removing small features or blends. Fusion 360 can export as an OBJ or STL file format that is read by most 3D printing software. It also has the ability to print directly to your 3D printer. In addition, Fusion 360 even allows you to edit mesh or STL data that is brought in from a laser-scan or other source. Before printing, you can reduce or increase the surface count, edit out features, fill holes, etc.

What is CAD 3D printing?

CAD 3D printing software allows you to conceptualize, design, and optimize your models for fitting production technologies.

See more FAQ