Key features of Fusion 360 with PowerMill

The evolving capabilities in Fusion 360 with PowerMill® enable easier 3- and 5-axis CAM programming, helping manufacturers get more from their subtractive, additive, and hybrid machines.

Autodesk PowerMill interface showing project in progress

Every CAD support

Import surfaces, solids, or meshes from mainstream CAD systems and produce NC code even if data is poor quality

High-efficiency roughing

Choose from a range of roughing strategies to remove material quickly and maximize cutter life

Comprehensive finishing

Access a library of finishing toolpaths to produce precision parts with exceptional surface finish

Multi-axis machining

Simplify 3+2 and 5-axis machining to produce parts with fewer setups, shorter tools, and faster feeds and speeds

Toolpath optimization

Make global or localized edits to your toolpaths without the need for lengthy, wasteful recalculations

Toolpath verification

Check individual toolpaths or entire projects to find and fix problems before they cause expensive mistakes

Machine simulation

Use a 3D model of your CNC machine to simulate toolpaths and identify collisions, near-misses, or over-travel

Post-processing

Use configurable post-processor files to export safe and efficient NC code to suit your specific machine

User-defined automation

Embed your best practices into templates and macros and share with others to automate common tasks

Hybrid manufacturing

Create, control, and simulate deposition strategies for driving high-rate additive processes such as DED and FFF

Industrial robots

Offline programming and simulation of industrial robots with analysis to avoid singularities and over-travel

Industry specific solutions

Access specialized strategies to manufacture ports, manifolds, blades, blisks, and impellers

New features of PowerMill 2024

PowerMill 2024 offers completely new flowline finishing plus multiple improvements to area clearance, flat machining, drilling, rest finishing, and more.

See full release notes for PowerMill 2024

New features of PowerMill 2024

ENHANCED

Quality of life improvements

PowerMill 2024 includes multiple improvements and new functionality that directly address customer feedback, improving overall usability and reliability. (video: 3:11 min.)


NEW

Flowline finishing

Flowline finishing includes a new option to control the shape and extents of machining for simpler and faster CAM programming without relying on embedded patterns. (video: 1:24 min.)


ENHANCED

Flat machining region filters

Flat machining now includes a user-defined filter that can automatically exclude small planar regions, resulting in more efficient toolpaths and reducing the need for manual editing.


ENHANCED

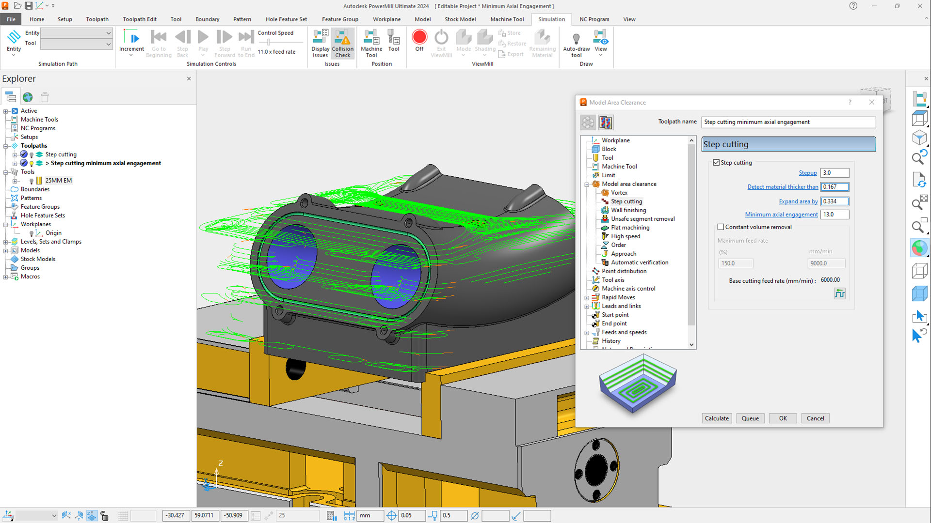
Area clearance step cuts

Area clearance toolpaths that use the “Vortex” style of cutting now allow a minimum axial engagement to be defined, which removes unnecessary step cuts for improved efficiency.


ENHANCED

Safer deep drilling

Numerous improvements have been made to deep drilling cycles to enhance control of retract moves, resulting in safer cutting action and faster cycle times.


ENHANCED

Setups with point distribution

Machining setups now allow point distribution parameters to be defined and applied to all toolpaths for simpler CAM programming and more consistent surface finish.


ENHANCED

Rest finishing overlap

Rest finishing now includes an overlap distance that increases machining coverage and reduces the risk of stock being left unmachined near the edges of rest areas.


More features of Fusion 360 with PowerMill

High-speed machining

Expert performance

PowerMill uses 64-bit, multi-threading technology to complete common CAM programming tasks faster, even on large, complex parts consisting of surfaces, solids, or meshes. Faster processing times mean you can start machining sooner or explore alternative solutions. (video: 2:46 min.)


High-efficiency roughing

Choose from a range of roughing strategies to remove material quickly and efficiently. Advanced options allow you to configure the toolpath to suit your specific tool type and material, helping maintain constant tool load and maximize cutter life. (video: 3:14 min.)


Comprehensive finishing

Access a vast library of finishing and rest-finishing toolpaths for increased programming flexibility. Achieve exceptional levels of precision and surface finish using advanced settings that suit your specific CNC machine, resulting in parts that require little to no manual polishing. (video: 3:01 min.)


Rest finishing

Get a toolpath that combines the strengths of pencil finishing, corner finishing, and rest-boundaries to accurately identify and efficiently remove un-machined stock from previous operations or cutting tools. (video: 2 min.)


Toolpath optimization

Use powerful toolpath editing options to make global or localized changes to toolpaths without the need for lengthy recalculations. Choose to delete, limit, reverse, reorder, combine, or divide entire toolpaths or individual segments using different selection methods. (video: 2:42 min.)


Machining setups

Use separate machining setups to help manage how you cut parts, resulting in faster CAM programming and fewer mistakes. Set default values for setup parameters such as model location, collision checking against fixturing, output workplane, CNC machine, and more.


Cutting tool support

Build a searchable database of cutting tools and share with your team for greater consistency. Define tool and holder geometry, including standard cutters and customized form tools. Automatically calculate feeds and speeds based on stock material.


Multi-axis programming

Efficient 3+2 machining

Use the rotary axes of your machine to access undercuts and other difficult-to-reach features in a single setup. Alternatively, use shorter, more rigid tool assemblies combined with more aggressive feeds and speeds to improve quality and reduce cycle times. (video: 2:08 min.)


Inclined flat finishing

FUSION 360 WITH POWERMILL ULTIMATE
Experience a finishing strategy that automatically finds all flat regions within a CAD model, then machines them with a single, 5-axis toolpath. Use with flat bottomed cutting tools. (video: 1:40 min.)


5-axis simultaneous

FUSION 360 WITH POWERMILL ULTIMATE
Machine the most challenging parts safely and efficiently with simultaneous 4- and 5-axis machining. Choose from a suite of dedicated multi-axis strategies and tool-axis controls to finely control the motion of your 4- and 5-axis CNC machinery. (video: 3:22 min.).


Expert 5-axis controls

FUSION 360 WITH POWERMILL ULTIMATE
Make changes to the 5-axis motion of your toolpaths using a range of intelligent edits. Change the tool orientation in local regions or apply smooth interpolations between others to avoid erratic motion that could compromise surface finish. (video: 2:49 min.)


Automatic collision avoidance

FUSION 360 WITH POWERMILL ULTIMATE
Automatically identify and avoid any collisions or near-misses involving the cutting tool and workpiece. Use the rotary axes of your machine to safely and smoothly tilt the tool away and avoid costly mistakes. (video: 56 sec.)


Dynamic machine control

FUSION 360 WITH POWERMILL ULTIMATE
Use a 3D model of your 5-axis CNC machine tool to select the best tool-axis orientation to machine parts safely and efficiently. Dynamic drag handles and visual feedback help identify collisions and axis over-travel to speed up CAM programming. (video: 1:21 min.)


Specialized solutions

In-cycle probing

FUSION 360 WITH POWERMILL ULTIMATE
Access dedicated probing routines to measure 3D surface geometry with spindle mounted touch probes. Use resulting measurements to simplify part setup and monitor the quality of machined parts throughout the machining process. Produce inspection reports and share via Autodesk Drive. (video: 2:06 min.)


Offline robot programming

FUSION 360 WITH POWERMILL ULTIMATE
Use this dedicated interface to streamline the offline programming of industrial robots for additive and subtractive applications. Simulate and optimize your toolpaths using an accurate 3D model of your robot to reduce axis singularities and over-travel. (video: 2:55 min.)


Electrode manufacture

FUSION 360 WITH POWERMILL ULTIMATE
Automate the design, manufacture, inspection, and electrical-discharge manufacturing burning of electrodes. Use customizable machining templates to automate the production of families of electrodes for increased process consistency, and to help avoid mistakes happening on the shop floor. (video: 2:46 min.)


Hybrid manufacturing

FUSION 360 WITH POWERMILL ULTIMATE
Create, control, and simulate deposition strategies for driving high-rate additive processes, such as Directed Energy Deposition (DED) and Fused Filament Fabrication (FFF). Combine additive and subtractive toolpaths to enable hybrid manufacturing workflows using suitable CNC machinery. (video: 2:42 min.)


Blisks, blades, and impellers

FUSION 360 WITH POWERMILL ULTIMATE
Simplify the CAM programming of blisks, integrally bladed rotorsblades, and impellers with dedicated 5-axis machining strategies. Roughing and finishing strategies use advanced tool-axis smoothing, resulting in safe and predictable machine motion and exceptional surface finish. (video: 1:37 min.)


Engine ports and manifolds

FUSION 360 WITH POWERMILL ULTIMATE
Access specialized 3-axis and 5-axis machining strategies to automate the CAM programming of engine ports and manifolds. Use advanced toolpath controls to regulate surface finish and improve the flow of fluid/gas resulting in optimal part performance.


Rib machining

FUSION 360 WITH POWERMILL ULTIMATE
Produce cutter-friendly toolpaths to mill the deep ribs and slots commonly found in molds and dies. Toolpath offsets are optimized to maintain a constant tool load, prolonging tool life and reducing the risk of tool failure. Use as a low-cost alternative to EDM.


Simulation and verification

Toolpath and machine simulation

Simulate your 3- and 5-axis toolpaths using a 3D digital twin of your CNC machine. Avoid costly downstream problems by visualizing machine motion in a virtual environment to fix problems, including machine over-travel, axis reversals, and more.


Stock removal simulation

Simulate the removal of material from a virtual stock piece. Use advanced analysis tools to identify un-machined stock with different colors. Instantly highlight any gouges involving the cutting tool or collisions with the tool holder for increased peace of mind.


Advanced analysis

FUSION 360 WITH POWERMILL ULTIMATE
Access a range of advanced options to analyze toolpath behavior to predict the quality of your CNC machined parts. Instantly visualize defects that could be caused by undesirable rotary axis motion. Experiment with different feeds and speeds to simulate the impact on surface finish.


Automatic project verification

FUSION 360 WITH POWERMILL ULTIMATE
Carry out detailed safety checks of entire projects, including toolpaths and NC programs. PowerMill uses background processing to check for gouges, collisions, and more, meaning you can continue part programming to save you time and increase confidence in the safety of your NC programs.


Verification exports

FUSION 360 WITH POWERMILL ULTIMATE
Quickly transfer your NC programs, CAD model, stock definition, tooling, datums, and other important data to third-party verification software for more in-depth analysis and added peace of mind.


Workflow and collaboration

Every CAD support

Import common CAD file types from mainstream design systems, including surfaces, solids, or meshes. PowerMill excels at handling poor quality data, meaning you can instantly start creating high-quality toolpaths and NC code without wasting time fixing models.


Customization and automation

Embed your machining best practices into templates, macros, and toolbars that can automate common tasks. Share these with new workers to help them become more productive, and free up experienced workers to handle more valuable projects.


Trusted NC code output

Rapidly output high-quality NC code for your CNC machine and NC controller. PowerMill includes a large library of editable post-processors that you can configure to meet your needs. For more advanced customization, additional support can be provided through our network of global resellers.


Setup sheets

Automatically produce 2D setup sheets to help communicate critical information with machine operators and other project stakeholders. Share details about models, fixturing, tooling, datums, and toolpath feeds and speeds to avoid mistakes and allow critical decisions to be made quickly.


Autodesk Drive and shared views

Securely store key PowerMill data in the cloud and share with internal and external members of your team for improved project collaboration. Use password protection to manage access across your team and keep your data and intellectual property safe.


PowerMill 2024 vs. previous releases

PowerMill has a flexible subscription model, with new features available in each release and product update. If you have a perpetual license of PowerMill 2017 or earlier, here’s what has changed.

PowerMill 2024

What’s included

  • New Flowline finishing: Flowline finishing includes a new option to control the shape and extents of machining for simpler and faster CAM programming.
  • Rest finishing overlap distance: Rest finishing now uses an overlap distance to increase machining coverage and remove more stock near the edges of rest areas.
  • More efficient flat machining: Flat machining now includes a user-defined filter that can find and exclude small planar regions, removing the need for manual editing.
  • Area clearance improvements: Area clearance toolpaths that use the “Vortex” style of cutting now include a minimum axial engagement to remove unnecessary step cuts.
  • Safer deep drilling: Additional options provide greater control over retract moves when drilling deep holes, resulting in safer cutting action.
  • Setups with point distribution: Machining setups now allow point distribution parameters to be applied to all toolpaths within the setup for consistent levels of surface finish.

Top enhancements since 2017

  • PowerMill 2023
    • New inclined flat finishing: A new strategy that automatically finds all flat regions within a CAD model, then machines them with a single, 5-axis toolpath.

    • New rest finishing: A new toolpath that combines the strengths of pencil finishing, corner finishing, and rest-boundaries, to remove un-machined stock more accurately.

    • Enhanced Steep and Shallow finishing: Improved quality of toolpaths when machining models with open pockets, including the option to add staggered links.

    • Enhanced projection finishing: The ability to control minimum and maximum project ranges for Line, Plane, and Point projection toolpaths.

    • Leads and links: Automatically extend lead moves to avoid collisions when machining undercuts and shorten the ends of toolpath segments to accommodate gouge-free lead in/out moves.

    • Faster calculation: Multiple speed improvements affect Curve Projection Finishing, spun profile for turning, machining undercuts with Constant-Z, and open and save projects.

    • Additive toolpaths: Combine additive toolpaths so that segments with the same layer index are grouped together.

  • PowerMill 2022
    • Background verification: The ability to carry out toolpath and NC program verification using a background processor for faster CAM programming times.

    • Enhanced projection finishing: The ability to control minimum and maximum projection ranges for Line, Plane, and Point Projection toolpaths.

    • Trusted macros and HTML: Improved security to prevent macros or HTML documents from being used to access or corrupt the data on your PC or extended network.

    • Finishing toolpaths exclude flat areas: Certain finishing toolpaths can now exclude flat regions—knowing these will be machined separately.

    • Flat finishing: Improvements to the accuracy of flat area detection resulting in more areas being found and machined as desired.

    • 4-axis collision avoidance: Collision avoidance can now correctly generate toolpaths containing 4-axis motion only.

    • Staggered start points: Start points on closed toolpath passes can be staggered to maintain forward machine motion for improved quality and faster cycle times.

    • Constant Z with undercuts: Improvements to Constant-Z finishing when machining parts with undercuts by using automatic collision avoidance.

    • Faster model preparation: Work with toolpath calculation and toolpath editing and see how it has been sped up substantially.

  • PowerMill 2021
    • Improved arc-fitting: Enhanced quality and reliability when choosing to fit arcs into toolpaths.

    • Faster collision identification: The time taken to analyze toolpaths and draw collisions is significantly faster.

    • Safer collision avoidance: Enhanced ability to edit the tool-axis of a toolpath within a region.

    • Combined profile and raster in-fill: A new option combines profile and raster toolpath segments into a single, more efficient strategy, resulting in better printed parts.

    • Dynamic Machine Control for roughing: Dynamic drag handles can change the tool-axis for roughing and rest-roughing toolpaths that use hemispherical tools.

    • Steep and Shallow ordering: A new “top-first” ordering option improves toolpath safety and helps prevent collisions between tool assembly and unmachined stock.

    • Automatic collision avoidance for roughing: The ability to automatically avoid collisions by tilting the tool-axis on a 5-axis machine now works with roughing and rest-roughing toolpaths.

    • Speed and quality improvements: Multiple improvements to toolpath calculation times and the robustness of PowerMill.

  • PowerMill 2020
    • Speed improvements: Affecting calculation times for multiple toolpath types (Steep and Shallow, Constant Z, Raster, Corner) as well as toolpath verification and ViewMill simulation.

    • Quality improvements: Affecting the quality of multiple toolpath types, resulting in better machined parts.

    • Model filleting: Automatically add fillets to internal corners when calculating Optimized Constant Z and Steep and Shallow finishing toolpaths.

    • Uphill corner finishing: Additional user controls allow steep areas of corner finishing to be machined in the upwards direction to improve cutter conditions.

    • Multi-threading improvements: Use the multi-threading of leads and link processing for faster calculation times.

  • PowerMill 2019
    • PowerMill Additive: A suite of specialized toolpaths and controls helps program high-rate deposition for additive manufacturing.

    • Probing: Create probing toolpaths to use spindle mounted probes to measure parts, simplify part setup, and monitor part quality.

    • 3+2 arc-output: Output arcs when post-processing 3+2 toolpaths that contain orientation vectors.

    • Enhanced high-efficient roughing: Multiple improvements to the ordering and quality of Vortex roughing toolpaths.

    • Improved collision avoidance: PowerMill now finds and avoids more collisions with smoother machine motion.

    • Interactive collision avoidance: Colliding toolpath sections are highlighted in red and automatically update as toolpath editing is used to resolve problems.

    • Pattern Turning: Create user-defined turning toolpaths using sketched wireframe for increased programming flexibility.

    • ViewMill thickness shading: Use colors to instantly highlight different amounts of unmachined stock, as well as identify any gouges.

    • 2D machining improvements: The ability to quickly create 2D machining features from selected geometry and better support side faces, open pockets, and channels.

    • Online help: Get easy access to common questions, essential skills, and more.

  • PowerMill 2018
    • PowerMill viewer: A feature-restricted version of PowerMill can be installed on multiple machines at no additional cost.

    • Ribbon interface: A new, easy-to-use interface shortens the learning curve for new users, while offering increased UI customization for experienced users.

    • Improved ViewMill simulation: Improved quality and speed of the ViewMill display.

    • Editable turning toolpaths: Turning toolpaths can now be edited using commands such as trim, reverse, delete, and more.

    • Turning stock models: Stock models can now be created for turning operations, simplifying the machining of rest material across operations.

    • Dynamic Machine Control in a region: Dynamic drag handles and a 3D model of your machine tool can update regions of a toolpath to use an alternative tool-axis.

    • Surface-based feed rate edits: Edit regions of your toolpath to use different feedrates for greater control of surface finish.

    • 2D machining improvements: Use the new option to machine the sidewalls and base of 2D features with a single toolpath.

    • 3D offset center line: Automatically add a center-line pass to 3D offset finishing toolpaths to remove material previously left unmachined.

    • Shared views: Quickly create views of your PowerMill project that can be securely shared with project stakeholders for review purposes.


Support and software access

  • Technical support

    • Autodesk support specialists: Schedule a call,† chat online (limited availability), or email us.

    • Remote desktop assistance: Get secure, hands-on troubleshooting.†

    • Online resources: Access our knowledge base for help documentation, tutorials, training videos, and community support forums. 

  • Access to the latest software: Instantly access the newest releases and updates.

  • Access previous versions: Download and use previous releases.

  • Flexible term lengths: Subscribe monthly, annually, or for 3 years.*

  • Administrative tools: Easily manage software licenses, seats, and usage from your Autodesk Account. 

*Not available to maintenance plan customers. 
†Available to maintenance plan customers with Advanced Support.